返回網站
返回網站

農產業群聚地區查詢系統開放查詢時間​

工廠輔導管理法問答集

· 修法訊息

工廠輔導管理公告

1. 農產業群聚地區查詢系統開放查詢時間?
答:系統預計於3月初開放查詢

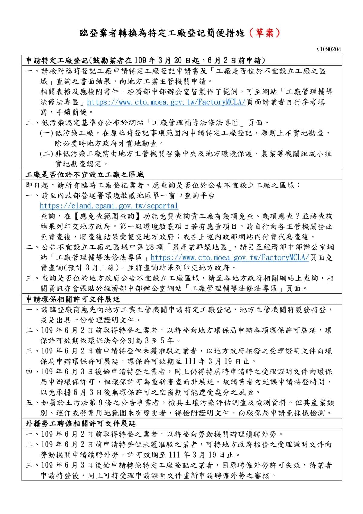
2. 臨登業者轉換為特定工廠登記簡便措施

Section image

3. 納管申請書填寫範例及工廠改善計畫填寫範例

納管申請書(點擊下載)

工廠改善計畫範本(點擊下載)

Section image

有工廠登記問題都歡迎來找傑易專案管理顧問股份有限公司

除有臨登百件以上的100%過件能力外,更有長期與政府機關申請專案計畫並執行之能力。公司內有專業消防工程人員、環保工程人員、專案計畫人員,並提供您專業即時查詢案件進度、解決申請問題。

用LINE掃描條碼或是新增好友欄位輸入 @brc7696q

即可免費進行專業諮詢及提供建議

上一篇
【追蹤縣市國土計畫】4/30最後期限 三個月拼18案 中央審查年後起跑
下一篇
【農地工廠輔導2.0上路】3/20新制上路
 返回網站
Cookie的使用
我們使用cookie來改善瀏覽體驗、保證安全性和資料收集。一旦點擊接受,就表示你接受這些用於廣告和分析的cookie。你可以隨時更改你的cookie設定。 了解更多
全部接受
設定
全部拒絕
Cookie 設定
必要的Cookies
這些cookies支援安全性、網路管理和可訪問性等核心功能。這些cookies無法關閉。
分析性Cookies
這些cookies幫助我們更了解訪客與我們網站的互動情況,並幫助我們發現錯誤。
偏好的Cookies
這些cookies允許網站記住你的選擇,以提升功能性與個人化。
儲存